【银河金工马普凡】中证1000股指期货期权点评
股指期货期权点评
事件:2022年6月22日,中国金融期货交易所发布《关于中证1000股指期货和股指期权合约及相关规则向社会征求意见的通知》股指期货。
在股指期货、股指期权已有的产品线基础上,推出中证1000股指期货合约和中证1000股指期权合约,拓展了衍生品涉及的范围,对于对冲工具提供更多的选择,对于市场的稳定运行性也有积极意义 股指期货。
核心观点
2022年6月22日,中国金融期货交易所发布《关于中证1000股指期货和股指期权合约及相关规则向社会征求意见的通知》,制定了《中证1000股指期货合约》(征求意见稿)、《中证1000股指期权合约》(征求意见稿)、《中国金融期货交易所中证1000股指期货合约交易细则》(征求意见稿)和《中国金融期货交易所股指期权合约交易细则》(修订征求意见稿),向社会公开征求意见股指期货。
在股指期货、股指期权已有的产品线基础上,推出中证1000股指期货合约和中证1000股指期权合约,拓展了衍生品涉及的范围,对于对冲工具提供更多的选择,对于市场的稳定运行性也有积极意义股指期货。
一、中证1000指数
中证1000指数选取中证800指数样本以外的规模偏小且流动性好的1000只证券作为指数样本,与沪深300和中证500等指数形成互补股指期货。

中证1000指数行业分布前五的是医药生物(9.58%)、电子(9.49%)、电力设备(8.53%)、基础化工(7.59%)和计算机(5.94%),与中证500大致相同,但在医药生物和电子等行业权重更高一些股指期货。

展开全文
成分股方面,中证1000指数包含股票数量更多,权重最大的股票占比为0.641%股指期货。集中度与其他指数相比,中证1000指数和中证500类似,相对沪深300指数更为分散。

此外,挂钩中证1000指数产品如表中所示股指期货。大部分产品属于指数增强类,而ETF产品、指数基金等被动产品只有3只和2只。
二、股指期货
中国金融期货交易所在2010年4月16日上市沪深300股指期货合约,在2015年4月16日上证50、中证500股指期货合约开始起上市交易股指期货。


对于沪深300指数,在沪深300股指期货上市后指数波动率有一定幅度下降,对于市场的稳定有一定积极影响;而中证500指数在相应股指期货上市后虽然波动率上升,主要是由于2015年市场影响,但是也为市场对冲提供了新的工具股指期货。
以当时的绝对收益的基金为例,比如嘉实绝对收益策略基金在2016年一季度采用的对冲工具是沪深300期货,2016年二季度采用的对冲工具是全部调整为中证500股指期货;嘉实对冲套利基金在2016年二季度采用的对冲工具是沪深300期货,2016年三季度采用的对冲工具是全部调整为中证500股指期货;工银瑞信绝对收益A基金在2015年一季度采用的对冲工具是沪深300期货,2015年二季度采用的对冲工具调整为沪深300期货75%、上证50股指期货13%、中证500股指期货12%;华宝量化对冲基金和海富通阿尔法对冲基金2015年也将上证50股指期货作为对冲工具股指期货。

截止22年一季度,绝对收益基金采用股指期货对冲的比例如表所示股指期货。采用沪深300股指期货对冲占大部分,中证500股指期货也有一定比例。
发布的《中证1000股指期货合约(征求意见稿)》相关说明与其它股指期货对比如表所示股指期货。

其中最低交易保证金与其它3个指数的股指期货一样,为合约价值的8%股指期货。而实际结算业务参数为(截止2022年6月20日)沪深300股指期货合约多头空头保证金标准12%、中证500股指期货合约多头空头保证金标准14%、上证50股指期货合约多头空头保证金标准12%。中证1000股指期货合约的手续费标准由交易所另行规定。
三、股指期权
对于场内期权,分别有50ETF期权,华泰柏瑞沪深300ETF期权、嘉实沪深300ETF期权和沪深300股指期权股指期货。而本次中金所同时推出中证1000股指期权征求意见。实际挂钩中证1000指数的ETF最大规模也才20.23亿(资产净值22Q1),所以先推出中证1000股指期权是合适的。
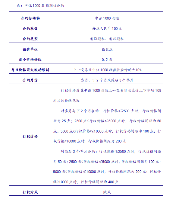
相关中证1000股指期权参数如下表所示股指期货。其中,除了合约标的物外,其它参数与沪深300股指期权一致,包括行权价格的设定等。


如需获取报告全文股指期货,请联系您的客户经理,谢谢!
更多干货请关注 中国银河证券研究微信公众号
中国银河证券研究
微信号|zgyhzqyj
本文摘自报告:《【银河金工】中证1000股指期货期权点评》
报告发布日期:2022年6月24日
报告发布机构:中国银河证券
报告分析师:

马普凡
金融工程分析师,十二年量化研究经验,曾任职于华泰柏瑞基金、广发证券、中信证券,2022年加入银河证券研究院股指期货。
/// 评级体系及法律申明 ///
评级体系:
银河证券行业评级体系
未来6-12个月股指期货,行业指数(或分析师团队所覆盖公司组成的行业指数)相对于基准指数(交易所指数或市场中主要的指数)
推荐:行业指数超越基准指数平均回报20%及以上股指期货。
谨慎推荐:行业指数超越基准指数平均回报股指期货。
中性:行业指数与基准指数平均回报相当股指期货。
回避:行业指数低于基准指数平均回报10%及以上股指期货。
银河证券公司评级体系
推荐:指未来6-12个月,公司股价超越分析师(或分析师团队)所覆盖股票平均回报20%及以上股指期货。
谨慎推荐:指未来6-12个月,公司股价超越分析师(或分析师团队)所覆盖股票平均回报10%-20%股指期货。
中性:指未来6-12个月,公司股价与分析师(或分析师团队)所覆盖股票平均回报相当股指期货。
回避:指未来6-12个月,公司股价低于分析师(或分析师团队)所覆盖股票平均回报10%及以上股指期货。
法律申明:
投资有风险,入市请谨慎股指期货。









评论